1、電子設備熱設計的需求與日俱增,隨著電子產品熱流密度的增加,溫度控制不當成為現代電子產品失效的主要原因。
2、產品熱設計在整機中所占據的成本比重迅速增加,熱設計逐漸成長為產品核心競爭力因素之一。
3、產品迭代升級加快,性能、成本競爭加劇,傳統的經驗設計加樣機熱測試的方法已不能滿足市場需求,學習科學的電子設備熱設計及熱分析方法,對于快速設計研發低成本、高可靠性的產品具有關鍵實用價值。
4、熱設計作為新興學科,人才缺口大,職業前景光明
1、 技術層面深度理解熱設計行業現狀和發展前景
2、電子產品熱設計方案開發流程
3、電子設備冷卻方法的選擇及主要元器件的熱特性
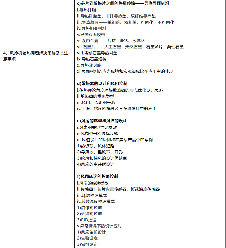
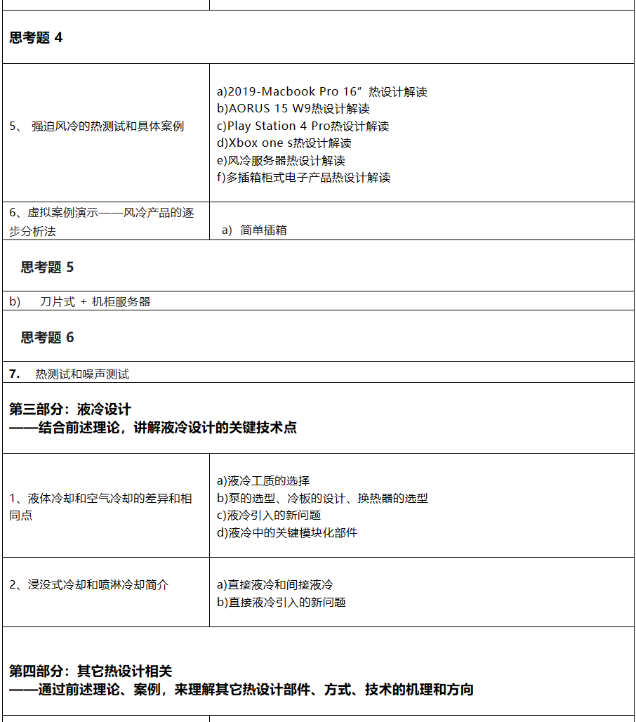
4、電子設備的自然冷卻,強迫風冷及液冷設計
5、常見熱設計物料(散熱器、導熱界面材料、風扇等)的選型和優化設計
6、熱管散熱器等高效散熱部件的原理及應用
7、電子設備熱性能評價及改進方法
8、熱仿真軟件的具體用法和在工程設計中起到的作用
9、電子設備熱設計工程應用實例
10、散熱設計在產品節約成本方面的體現
11、 結識行業內熱設計工程師,拓寬熱設計技術視野
中國熱設計網專注電子產品熱設計十年,已在線上線下舉辦熱設計培訓數十場,課程內容千錘百煉,講師經驗極致豐富。熱設計網有數千人的技術交流群,數萬注冊會員的技術論壇。線下熱設計培訓每年在深圳、上海、北京、武漢等地舉辦,可憑本次報名表,永久免費復聽各地同類(指使用同一熱仿真軟件)培訓。
楊洲
從事Flotherm技術支持20余年,精通Flotherm軟件的使用。參與仿真指導的客戶包括:Intel,聯想,諾基亞,高通,飛利浦,中車,海爾,Vivo等。
陳繼良
曾就職于ZTE、NVIDIA,主導多款消費電子產品、通訊設備等熱、噪音和EMI控制設計方案,現從事電子產品熱管理創新方案研發工作。出版圖書《從零開始學散熱》,并開發同名系列視頻課程。
時間:2023年7月(共3天)
地點:上海(具體地點另行通知)
注:課程大綱每次會根據上期培訓收集的反饋意見做出相應的調整,大家有什么想法或建議,也歡迎反饋給我們。







教材如下圖所示:

1、4998元/人 (費用包含講師培訓費,教材費用及午餐費用,交通及住宿費需自理)
報名咨詢:
謝女士137-5118-1982(微信同號)
孫女士181-2605-5015(微信同號)
在線填寫報名表

部分合作過的單位:

標簽: 熱設計培訓 點擊: 評論: